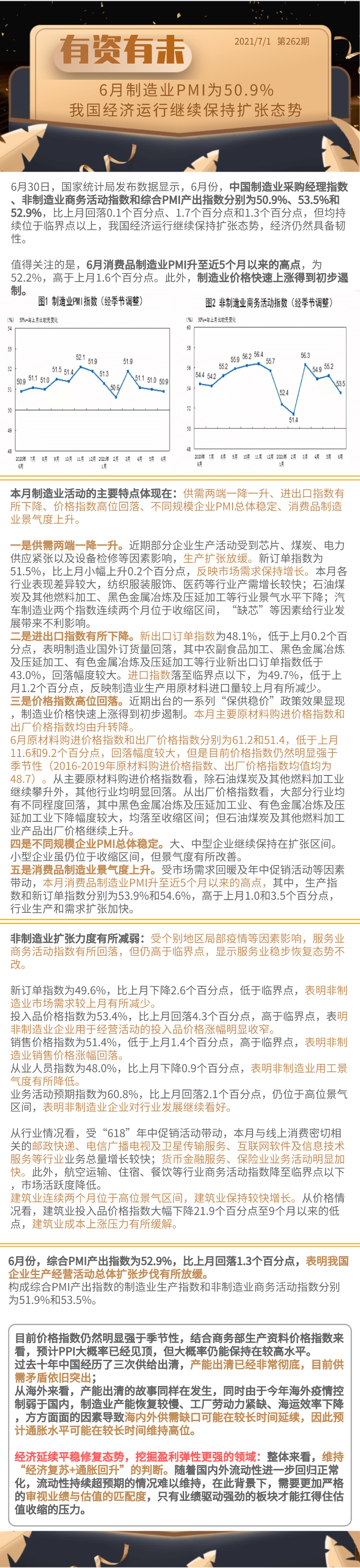
6月制造业PMI 50.9,我国经济运行继续保持扩展态势

0edd553704c07fdb634f7c912fa517b.png

X

加入收藏失败,请使用Ctrl+D进行添加