《宜信私募股权母基金社会影响力评估报告》是母基金行业内的第一份社会影响力评估报告,通过首次系统全面地探讨宜信私募股权母基金在社会影响力上的绩效,并披露相关结果,希望能够对从业人员及更广泛的社会大众深层次了解影响力评估的意义有所帮助,助推影响力因素纳入更多私募股权基金的投资策略。
6月8日,2021年亚布力中国企业家论坛活动中,中国飞鹤董事长冷友斌表示,“因为注射疫苗的影响,很多宝妈宝爸6个月内不能怀孕,预计奶粉销量在接下来一两年会出现断崖式的下跌。”
“自曝”式发言貌似影响了飞鹤的股价。中国飞鹤乳业股价曾一度下跌至8.54%,疑似冷友斌“祸从口出”。

城门失火,殃及池鱼。冷友斌的“新冠疫苗影响怀孕说”不仅下拉自家股价,还让奶粉股集体下挫。其中,澳优下跌3.11%;H&H国际下跌0.65%;现代牧业也下跌了4.8%。
那么,真如冷友斌所言,我们大范围接种的新冠疫苗会影响怀孕、顺带影响奶粉销量吗?
根据目前针对我国接种的灭活病毒疫苗的研究报告,其中并未指出接种新冠疫苗对怀孕存在潜在风险。冷友斌的“自刀”言论,背后并无科学依据。
疫苗不会影响怀孕
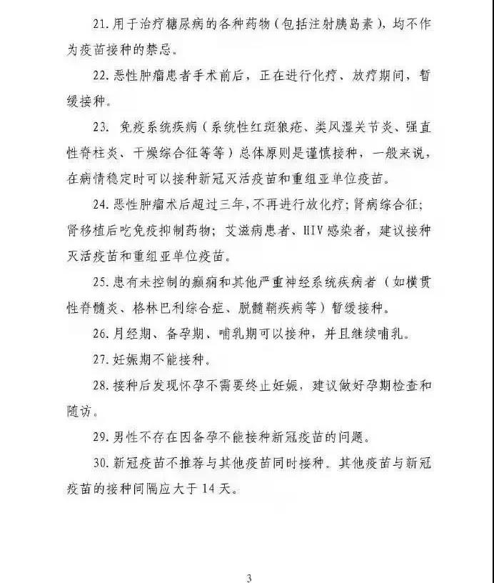
先看官方口径。
国家卫健委曾发布《新冠病毒疫苗接种技术指南(第一版)》以及最新版新冠病毒疫苗接种问答,与此同时北京市疾控中心也推出了《北京市新冠病毒疫苗接种新版问答》,“问答”中给出了明确说法:对于有备孕计划的女性,不必仅因接种新冠病毒疫苗而延迟怀孕计划。

北京市海淀区疾病预防控制中心发布的《关于进一步明确新冠一面接种禁忌症及相关问题把握标准的通知》中,有关「怀孕」影响的页面
同时,如果在接种后怀孕或在未知怀孕的情况下接种了疫苗,基于对疫苗安全性的理解,不推荐仅因接种新冠病毒疫苗而采取特别医学措施(如终止妊娠),建议做好孕期检查和随访。
虽然目前尚无哺乳期女性接种新冠病毒疫苗对哺乳婴幼儿有影响的临床研究数据,但基于对疫苗安全性的理解,“问答”中提出建议,对新冠病毒感染高风险的哺乳期女性(如医务人员等)接种疫苗。
考虑到母乳喂养对婴幼儿营养和健康的重要性,参考国际上通行做法,哺乳期女性接种新冠病毒疫苗后,建议继续母乳喂养。
问答白纸黑字记录了相关信息,接种疫苗前,你应该会在接种现场看到纸质文件被贴在显眼的位置。
对此,中国疾病预防控制中心免疫规划首席专家王华庆曾在央视的采访中表示,按照目前了解的信息和前期应用疫苗的基础,根据国际共识从安全性判断,接种疫苗后怀孕不需要采取特殊的医学措施,其中包括终止妊娠。
不止我国,世界卫生组织(WHO)也在发布的公告文章《国药集团COVID-19疫苗:你需要了解些什么》中“孕妇是否应该接种疫苗?”板块明确指出,国药集团的灭活病毒COVID-19疫苗在孕妇中的现有数据不足以评估疫苗效力或与疫苗相关的妊娠风险。
疫苗是一种带佐剂的灭活疫苗,该佐剂常用于许多其他疫苗,有良好的安全性记录,包括针对孕妇。因此,COVID-19灭活疫苗在孕妇中的有效性预计可与在同龄非孕妇中观察到的效果相当。
在此期间,世卫组织建议,在孕妇接种疫苗的益处大于潜在风险的情况下,为孕妇接种疫苗。
为何传言屡见不鲜?
关于新冠疫苗能否为孕妇接种的这一问题,全世界都都在探究一个答案。
各种观点、报道态度左右摇摆的根本原因,是因为孕妇受试者的临床数据不足所致。这里涉及一个传统,在生物医学研究领域,孕妇会被排斥在疫苗的临床试验之外。
自20世纪60年代以来,疫苗的临床试验就没有孕妇的参与。但是,这类群体仍被要求接种各种疫苗,包括流感疫苗。
制止孕妇参与生物医学研究这一举动为了保护孕妇及其未出生的孩子,但其实是将风险隐患带入现实世界,这让我们没有足够的数据去评估疫苗的安全性和有效性,只能凭借动物试验做风险判断。
例如,美国疾病控制预防中心对怀孕前或期间接种莫德纳、辉瑞或强生/杨森COVID-19疫苗的动物进行的研究发现,怀孕动物及其幼崽没有安全问题。
在研究环境中,通常有对照组进行比较。一旦缺失这部分数据,人们可能需要数年,甚至数十年才能发现疫苗或药品对孕妇的副作用。
因此我们通常会根据以往的经验和技术路径,横向对比判断新冠疫苗对怀孕这一举动的影响。
灭活病毒疫苗不会引起基因变化
我国的接种指南和世界卫生组织的问答之所以称接种疫苗基本上不会对怀孕产生影响,是由于灭活病毒疫苗基本不会对孕妇产生影响也不会影响怀孕。
灭活病毒,顾名思义,指失去病毒活性的“病毒”,这里的病毒并不是传统意义上的活病毒,而是让病毒具备侵染能力的蛋白质。
它是最传统的经典技术路线,即在体外培养新冠病毒,然后将其灭活,使之没有毒性,但这些病毒的“尸体”(蛋白质)仍能刺激人体产生抗体,使免疫细胞记住病毒的模样。

我们日常接种的乙肝疫苗、脊灰灭活疫苗、乙脑灭活疫苗、百白破疫苗等都是灭活疫苗等均属于灭活病毒疫苗。
因其不含导致新冠的活病毒,因此它不会让人感染新冠,也无法进入细胞核与人的DNA相互作用或引起基因变化,因为细胞核是保存DNA的地方。
简单来说,他不会整合进我们的基因,他只能提供一段时间的免疫期。随着免疫系被激活,它会被其“杀死”并逐渐代谢。如果疫苗过了有效期,就不能再刺激人体产生抗体的作用,失去效果,但不会对人体健康产生危害。
除了灭活的病毒,疫苗中还需要添加“佐剂”来确保功能的正常行使。在许多疫苗中添加佐剂,可以提高其免疫原性和效力。
疫苗佐剂种类众多,不同佐剂对疫苗安全性和有效性的影响也不同,因此在临床试验中,需要设置不同的对照组去试验佐剂的作用和安全性。
国药疫苗的临床试验中,就曾设置了三组对照试验,佐剂分别为铝佐剂(安慰剂),WIV04和HB02组,最终得出了HB02的安全性和有效性较好。
可见,指南并非空穴来风,而是结合过去我们接种同类型疫苗的经验,才会给出“对于有备孕计划的女性,不必仅因接种新冠病毒疫苗而延迟怀孕计划”的建议。
世界卫生组织才会给出“该佐剂常用于许多其他疫苗,有良好的安全性记录,包括针对孕妇”的结论。这是由灭活病毒疫苗的技术背景决定。
综上,针对冷友斌董事长的“自曝”行为,我想说,自曝不难,但要有准确的科学依据。无证据的发言不仅会影响自家的股价,还会给公众带来些许误解,要用科学数据说话。
文章来源:虎嗅APP
Copyright 2009 by Creditease Corp.All Right Reserved. 京ICP备110222285号-8 版权所有 宜信惠民科技发展(北京)有限公司
宜信普惠全国服务热线:
400-811-2288
瑞承全国服务热线:
95183
加入收藏失败,请使用Ctrl+D进行添加